学习RPA难点在哪?知道这些内容让你快速提升
某公司数字化部门的业务骨干小赵,在参加了为期三天的RPA培训后信心满满,但当他面对一个真实的“将每日销售邮件附件自动汇总至ERP”的需求时,却陷入了困境:流程设计得磕磕绊绊,运行时频繁因弹窗报错,最终开发出的机器人脆弱不堪。他疑惑:为何掌握了所有“积木块”(组件),却仍搭不好一座“房子”?

小赵的困境揭示了RPA学习中的普遍误区:将RPA学习等同于掌握某个软件的操作。事实上,从“知道”到“做到”之间存在一道需要系统性跨越的鸿沟。本文将为你拆解RPA学习的核心难点,并提供一套行之有效的提升路径。
🔍定义破题:难点不在“编码”,而在“解题”
首要的认知转变是:RPA开发的核心是“流程分析与设计思维”,而非编程语法。难点通常集中在:
1.业务抽象能力:能否将模糊的业务需求,拆解为清晰、完整、无歧义的机器人执行步骤。
2.异常处理思维:能否预见流程中所有可能的“意外”(如网页加载慢、验证码弹出、数据格式异常),并为之设计稳健的处置逻辑。
3.跨系统理解:是否了解不同系统(如ERP、浏览器、桌面应用)的交互逻辑和数据规则。
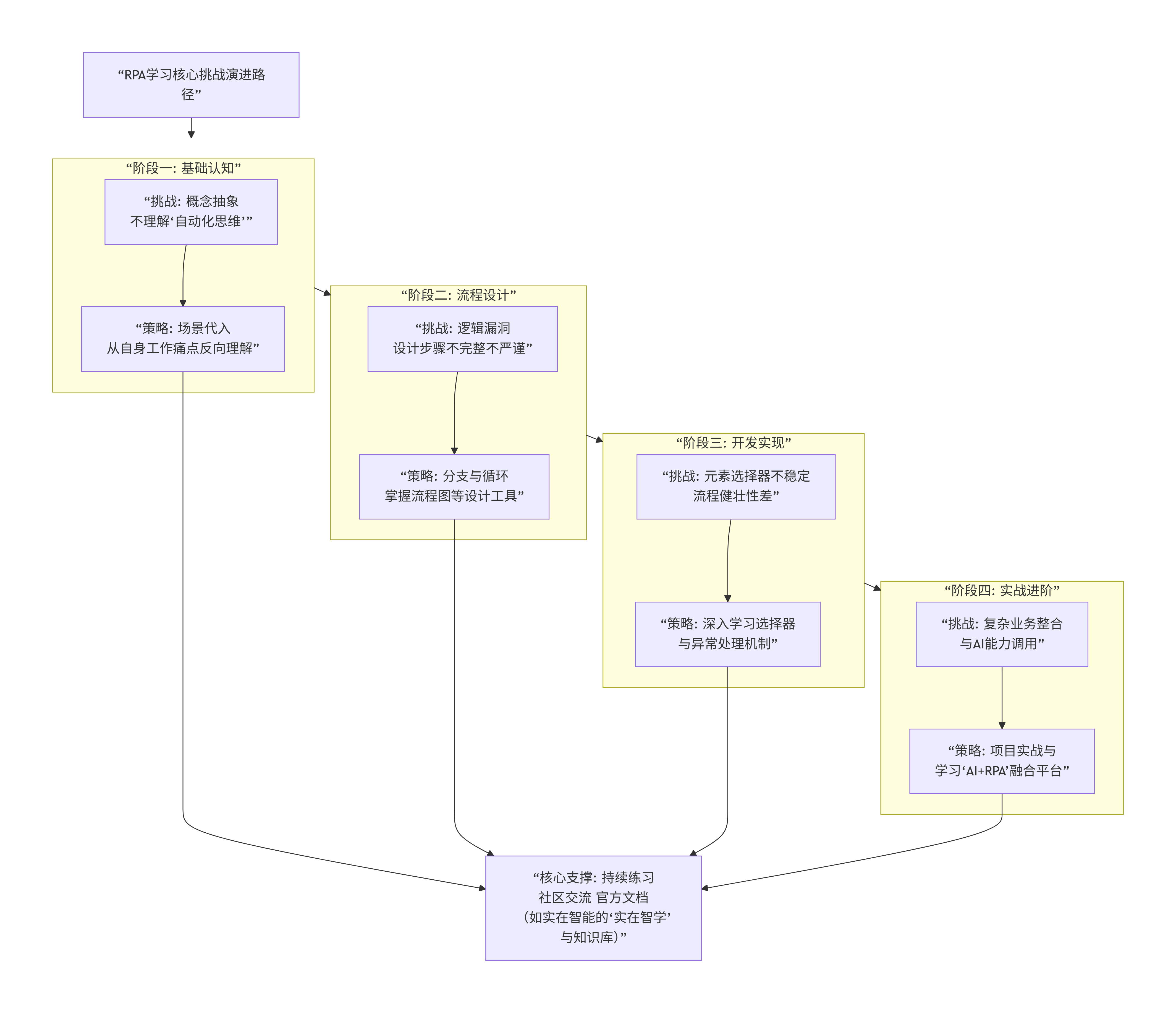
🧭全景剖析:学习挑战与应对策略全景图
下图系统展示了RPA学习者在四个核心阶段面临的主要挑战,以及跨越这些挑战的关键策略与支撑资源,揭示了从入门到精通的完整路径。


🛠️核心解构:以实在RPA为例,看如何攻克难点
以实在智能RPA平台为例,其设计哲学直指上述学习难点:
攻克“抽象与设计”难:其可视化、组件化的开发模式,迫使开发者必须像“导演”一样先构思完整剧本(流程)。丰富的行业模板库提供了最佳实践参考,降低了从0到1的设计门槛。
攻克“异常处理”难:平台提供了强大的调试器、日志记录和内置的异常处理容器,引导学习者主动思考“如果……怎么办”,并便捷地植入重试、通知等稳健性逻辑。
攻克“进阶整合”难:其将OCR、NLP等AI能力封装为易用的“AI组件”。学习者无需深究算法,即可在流程中调用,这极大地简化了处理非结构化数据(如发票、合同)这一高级难题的学习曲线。
💡行动指南:分步突破,快速提升
1.转变身份,从“用户”到“设计师”:面对任务,首先用纸笔画出完整的流程图,标注所有判断分支和异常点,再动手开发。
2.选择“学练一体”的平台:使用如实在智能RPA这类提供丰富教程、沙箱环境和实战案例的平台。其“实在智学”等模块能提供体系化路径。
3.遵循“模仿改造创新”路径:从复现一个经典案例(如Excel合并)开始,然后改造它解决自己一个微小的工作痛点,最后尝试创新组合,解决复杂问题。
4.融入社区,学习“活”的代码:积极参与官方社区(实在智能官方社区),阅读他人分享的流程与排错经验,这是提升实战能力的最快通道。

结论与行动指南
学习RPA的难点,实质上是将系统性、工程化的思维应用于解决具体业务问题的能力鸿沟。跨越它,你获得的不仅是一项工具技能,更是一种提升任何工作效率的自动化思维范式。
你的提升清单:
1.诊断:对照上图,明确自己正卡在哪个挑战阶段。
2.实战:立即在实在RPA等平台中,找一个与你当前阶段匹配的教程,从头到尾独立完成,并尝试优化它。
3.分享:将你的学习心得或首个作品在社区分享,通过教学相长和反馈来巩固提升。
常见问题解答(FAQ)
🤔Q1:没有编程基础,是不是很难学会RPA?
A:恰恰相反,RPA是“低代码”的代表,旨在让业务人员无需深厚编程基础也能开发。真正的门槛是逻辑思维,而非编程语法。使用实在智能RPA这类可视化工具,就像搭积木,重点在于把业务逻辑理清。
🧩Q2:流程总是运行失败,如何有效调试?
A:这是关键技能。请系统学习你所用工具的调试模式(逐步执行、变量监视)。对于元素定位失败,需掌握选择器的原理与优化方法(如使用更稳定的属性)。实在智能RPA提供的“智能选择器”和详细的运行日志,能极大辅助调试。
🚀Q3:学会基础操作后,如何进阶学习处理复杂场景?
A:进阶的关键在于项目驱动。主动寻找或模拟一个涉及多系统、含非结构化数据(如图片、邮件)的真实项目。尝试使用实在智能RPA的AI组件去解决,这将迫使你综合运用各项知识,是能力跃迁的最佳途径。



