实在智能rpa采集抖音评论数据的步骤
凌晨两点,某新消费品牌的数据分析员小刘仍在手动记录着抖音新品视频下的海量评论。好评需要归类,差评亟待分析,关键词需人工提炼,团队等着这份报告调整明日的投放策略。效率低下且错误频出,是小刘工作的常态,也是无数依赖社交媒体洞察的企业的缩影。而这一局面,随着实在智能RPA(机器人流程自动化)数字员工的介入被彻底改变。现在,只需配置好流程,数字员工便能7x24小时自动采集、清洗、整理评论数据,将人力解放出来专注于更具价值的策略分析。本文将深入拆解这一过程,揭示实在智能RPA如何将繁琐的数据采集变为高效的自动化流水线。

🔍 破题:RPA采集的本质——精准、合规的“数字助理”
在深入步骤之前,必须明确一点:利用实在智能RPA进行抖音评论采集,并非“黑客”技术,而是通过模拟人类在电脑前的真实操作(如打开浏览器、点击、滚动、读取屏幕信息),在遵守平台规则的前提下,实现批量化、规则化的数据获取。
与直接调用API(应用程序接口)相比,RPA的独特价值在于其强大的适应性与普适性:
* 无API场景下的解决方案:对于抖音评论这类平台未开放或限制严格的官方数据接口,RPA通过模拟操作的方式,成为一种稳健可靠的替代方案。
* 处理动态加载内容:抖音评论采用“滚动加载”模式,RPA可以完美模拟人工滚动鼠标滚轮的行为,确保所有评论都被加载并采集。
* 应对界面变更:通过“选择器”定位页面元素,即使抖音前端界面微调,也可通过更新选择器快速恢复流程,维护成本相对较低。
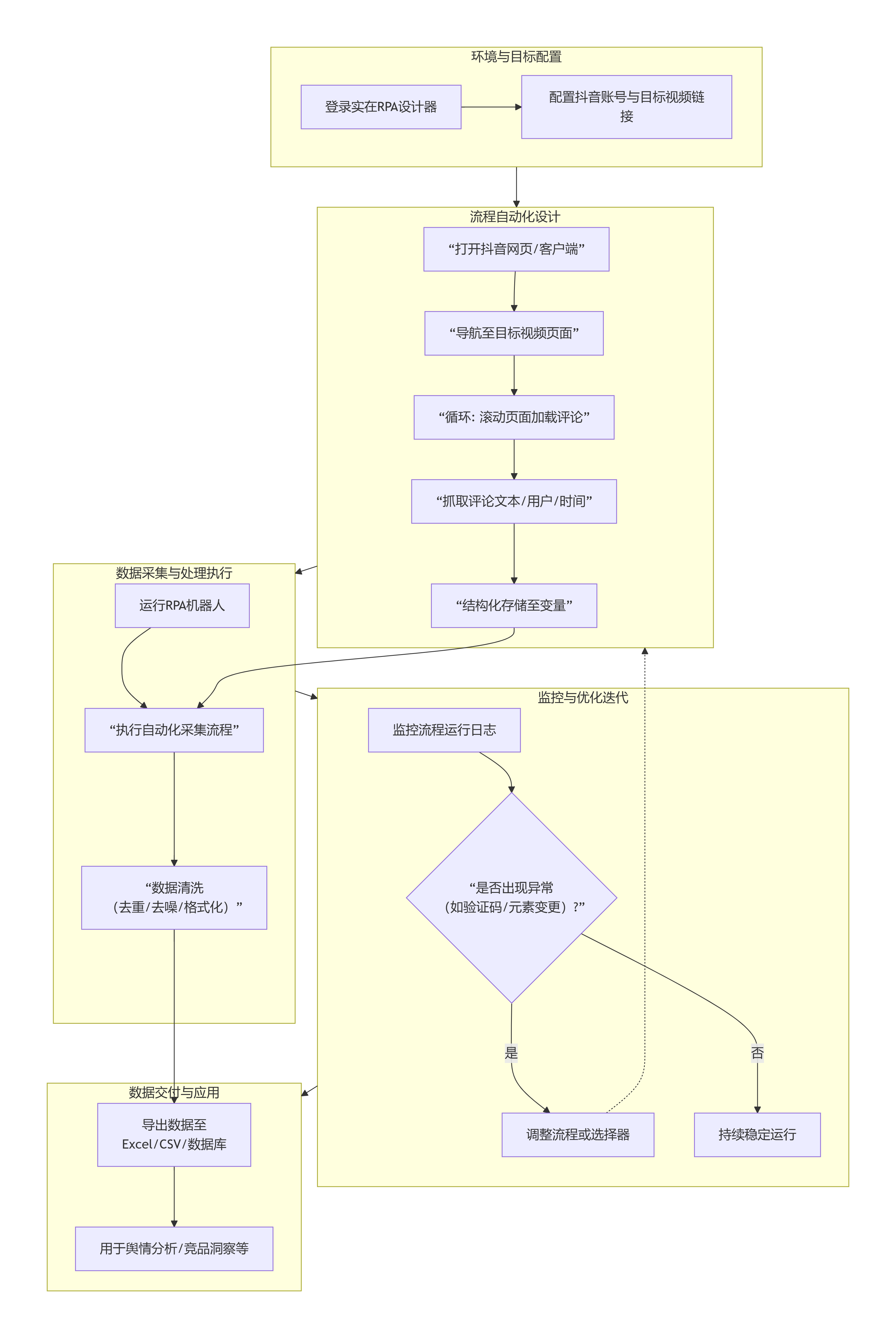
🧭 核心步骤全景:五阶流程从配置到产出
一次完整的实在智能RPA抖音评论采集任务,是一个从环境准备到数据交付的闭环过程。其核心流程可以清晰地分为五个阶段,如下图所示:

下面,我们将对流程中的关键环节进行深入剖析。
🛠️ 关键环节深度解析:技术实现与避坑指南
在标准流程的基础上,以下几个环节直接决定了采集任务的效率与成功率:
- 精准元素定位(选择器配置):这是RPA流程稳定的基石。实在智能RPA设计器提供元素探测功能,需精准定位评论容器、单条评论、用户昵称、评论内容、发布时间等关键元素。面对抖音动态加载的DOM结构,推荐使用相对路径或包含关键特征的XPath/CSS选择器,以增强鲁棒性。
- 智能滚动与加载判断:简单计时滚动可能导致漏采或效率低下。更优的策略是结合“元素存在判断”与“滚动至底部”的组件。例如,在每次滚动后,判断“暂时没有更多评论了”这类提示元素是否出现,作为终止滚动的条件,确保采集完整。
- 数据清洗与结构化:直接抓取的原始数据常包含重复项、无关字符(如“@用户”)或广告信息。实在智能RPA内置的数据清洗组件可在采集同时或之后,执行去重、关键词过滤(如过滤“回复”、“作者”等噪音词)和格式标准化,输出整洁的结构化数据。
- 异常处理与鲁棒性设计:网络波动、登录态失效、验证码弹出是自动采集的常见挑战。一个健壮的流程必须包含异常捕获(Try-Catch)、重试机制和条件判断。例如,当“点击回复按钮”失败时,流程能记录日志并跳过,而非整体崩溃。
🚀 进阶策略:从采集到智能分析的跃迁
基础的采集只是第一步,结合实在智能的AI能力,可以将数据价值最大化:
* RPA + API 混合模式:针对部分开放数据的平台,可采用混合模式。例如,先用RPA模拟登录并获取关键令牌(Token),再通过调用平台内部API获取结构化评论数据,兼具灵活性与高效率。
* 集成AI进行情感与洞察分析:采集到的评论可无缝对接自然语言处理(NLP)模型。通过实在智能的AI组件或对接第三方AI服务(如集简云的AI智能提取内容),可自动对评论进行情感倾向分析(正面/负面/中性)、关键词提取、话题聚类,直接将原始文本转化为可视化图表和业务洞察报告。
* 任务调度与云原生部署:对于长期监控需求,可将配置好的RPA机器人部署至实在智能的控制器,实现定时启动(如每日凌晨采集)、多任务并行(同时监控多个竞品账号)和云端协同,真正实现无人值守的自动化运营。
💡 选型与实施指南:企业如何启动项目
对于计划引入此项技术的企业,建议遵循以下路径:
* 评估与试点:
* 明确目标:是用于竞品动态监控、新品舆情反馈,还是用户画像构建?目标决定采集的维度和频率。
* 技术验证:使用实在智能RPA社区版或试用版,针对1-2个核心视频页面,由业务人员与IT人员组建小型团队,在1-2周内完成一个最小可行流程(MVP)的搭建与测试。
* 规模化与治理:
* 流程标准化:将成功的试点流程文档化、模块化,形成可复用的采集模板。
* 建立运维规范:制定机器人账号管理、数据安全存储、流程更新(应对抖音页面改版)的标准操作规程。
* 合规性警示:必须严格遵守《网络安全法》、《数据安全法》及抖音平台的用户协议。采集行为应限制在公开数据范围内,尊重用户隐私,数据用途必须合法正当,避免过度采集和用于非法用途。
结论与行动指南
实在智能RPA为抖音评论数据采集提供了一条稳定、高效且可扩展的自动化路径。它并非万能,但在处理规则明确、界面相对稳定的网页操作任务上,其价值远超传统人工或定制开发。
核心结论:在数据驱动决策的时代,将人力从高频、重复的“数据搬运”中解放出来,转而投入“数据洞察”,是企业提升竞争力的关键一步。实在智能RPA是实现这一步的可靠“数字劳动力”。
您的三步行动清单:
- 立即工具上手:访问实在智能官网,下载并体验其RPA设计器,熟悉组件拖拽和元素选取的基本操作。
- 执行单点突破:选择一个具体的、高业务价值的短视频(如公司近期主推产品视频),尝试独立完成从打开网页到成功采集100条评论的完整流程。
- 规划价值闭环:思考采集到的数据如何与现有BI系统或分析工具结合,设计一个从“采集”到“分析”到“报告”的最小闭环demo,向决策层展示自动化价值。
常见问题解答(FAQ)
🤔 Q1:使用实在智能RPA采集抖音数据,会不会导致我的抖音账号被封禁?
A:存在风险。任何自动化工具模拟人工操作,如频率过高、行为模式异常,都可能触发平台的风控机制。为降低风险,务必在流程中设置合理的随机等待时间、使用稳定的账号、并严格控制采集频率,模拟人类正常浏览行为。核心原则是:合规使用,适度采集。
🧩 Q2:RPA采集和直接用Python写爬虫有什么区别?主要优势在哪?
A:RPA的优势在于 “对非技术人员友好” 和 “强健壮性” 。Python爬虫需要编程能力,且需频繁应对网站反爬和结构变动。而RPA通过可视化设计,业务人员也可参与配置;其基于界面元素的操作方式,对于动态加载的网页(如抖音)往往比传统爬虫更稳定。RPA更适合作为跨部门、可持续运营的自动化解决方案。
🛠️ Q3:采集下来的评论数据杂乱无章,如何进行快速分析?
A:可以分两步走。首先,利用实在智能RPA自身的数据清洗和转换组件进行初步整理。然后,将干净的数据导出至Excel或数据库,利用其AI能力或对接第三方NLP服务进行深度分析。例如,通过情感分析组件快速区分正负面评论,或通过关键词提取组件发现高频话题。
🚀 Q4:这个流程能否用于采集抖音直播间的评论或用户列表?
A:原理上完全可行,但技术复杂度更高。直播间评论流更新极快,对RPA流程的实时性和处理速度要求严苛。需要设计更复杂的事件监听和循环逻辑。实在智能的RPA平台具备此类能力,但实施前需进行充分的技术可行性测试与评估。


